Implementing U.S. Airline Industry Deregulation: Lessons for Emerging Countries

 

Pietro Masci  , George Mason University and Inter-American Development Bank

1. Introduction

Airline deregulation began in the United States in 1978, introducing dramatic changes that opened the door to competition, lowered fares, and reshaped the industry. It also created new problems, leaving major carriers in a precarious financial condition, increasing congestion in airport terminals and in the air, and leading to mergers that could eventually threaten the competition the original reforms were designed to encourage. During the past 30 years, new issues have emerged and become prominent—particularly safety and security. After more than a quarter century, it is important to review what has happened and to delineate the lessons that can be learned from the deregulation experience.

Normally, implementation has to do with the introduction of a program or a policy that creates or establishes something. This paper focuses on the implementation of a policy designed to eliminate government intervention in the airline industry, i.e., deregulation. It would help to broaden the length of time in which the implementation of policies is analyzed, so as to identify long-term variables that are relevant for implementation and how these apply to other deregulating environments, especially in emerging market economies.

This paper develops an implementation framework that considers deregulation as part of a larger implementation analysis; identifies an appropriate model for deregulation and one more specific for the deregulation of the U.S. airline industry; and assesses the significance of the factors/variables involved. In many cases, e.g., Latin American and Caribbean countries, various reforms including deregulation have not produced the expected results. In other cases, e.g., China, market economy reforms have sprung significant economic activity and growth.  This paper helps to spell out the main lessons learnt in advanced economies, and how these lessons can apply to other deregulatory environments, especially Asian and Latin American and Caribbean countries.

2. What Is Implementation?

The verb “to implement” means, in its most basic sense, to carry out, to fulfill, or to accomplish. A legislative or executive entity most often enacts this decision (e.g., Congress’s legislation, a president’s executive order, an agency’s regulation), but the executive branch or the judiciary can also issue a directive or legal ruling. Implementation puts the objectives of policy adopters into action in an effort to accomplish the desired results. Implementation constitutes a typical public sector feature and is at the core of public sector activities. The foundations of implementation are broadly accepted:

  1. Implementation is directly related to the organization and the public administration.
  2. Implementation is a process that explains—depending on the specific case—the output, the performance, or the nonultimate outcome.
  3. Implementation is not evaluation, which is concerned with the impact of the program/policy.
  4. Public policy implementation takes place in a complex and dynamic environment requires not only an active role of the Public Administration (PA) but also that institutions and organizations outside the PA operate effectively.

Implementation can be also regarded as part of the analysis of organizations and particularly of the public administration[1]. In this sense, “if implementation researchers make their product more useful to policy makers they are likely to extend our notions about organizations and management.”[2] And also implementation involves “behaviors that have both administrative and political content.”[3] The implication is that the extent to which a program/policy succeeds or fails is related in large part to how people and organizations behave under administrative and political pressures.

Implementation occurs in the middle of the policy process. It results from the stages that precede it, policy formulation and adoption, and it affects the subsequent stages, evaluation and redesign. When applied to public policy, implementation is the process of putting into effect or carrying out an authoritative decision of government. It normally follows a strategy that the department/agency involved in the policy would issue to guide its actions. Implementation is a “process” and must be distinguished from the results of that process; studies of implementation remain distinct from those of evaluation, the latter being focused on the impact of the policy/program and the former on the process [4]. Evaluation explains what happened; implementation explains why it happened. The point of the process is reinforced by clarifying that evaluation deals with the assessment of whether the goal of a program or policy is achieved and how it is achieved; e.g., is the result of the program/policy linked to the program/policy or was it influenced by the external environment, or a combination of the two? In the definition of evaluation, the implementation process links the program/policy to the final outcome[5]

3. A Framework for Analysis

A very far-reaching review of the implementation literature points that a “literature with three hundred critical variables does not need more variables: it needs structure” suggesting a taxonomy of the types of implementation in an ambiguity-conflict matrix (see Exhibit 1 below) that would also help to achieve the objective of parsimony[6].  Exhibit 1 includes at the center the indication of the main factor that influences implementation—e.g., power in the case of political implementation, and resources in the case of administrative implementation.

 

 
 

In Matland’s framework, conflict and ambiguity constitute the key dimensions to capture the concepts of complexity and dynamism and the consequent interactions between players that characterize public policy and its implementation.

As a complement to Matland, an interesting taxonomy presents the type of implementation situation to be studied and the type of analysis to be used[7]. They propose two categories: multiple or single events related to the implementation; and organizations—single and multiple—involved in the application of the policy.

Exhibit 2 includes the four cross categories identifying the appropriate type of analysis.

 

 
 

For instance, in the case of the involvement of a single organization and single event, the most appropriate method is the case study. In category 2—i.e., a single organization making multiple decisions and with multiple events (e.g., a regulatory agency making decisions about pollution or the decisions of the social security agency)—quantitative analysis is possible, provided a sufficient number of observations are available. In category 3—a single event, with a number of organizations being involved—the quantification would be feasible if complemented by qualitative analysis. An example is the privatization of a service at the national or municipal level.  The fourth category—i.e., multiple events and multiple organizations—includes a series of complex public/private sector activities and players of various private/public and hybrid nature as well as interactions. Under these circumstances, quantitative analysis is more appropriate.

The frameworks of Matland and of Hill and Hupe[8] are complementary and instrumental for locating the implementation of a given policy/program. They also appropriately include new areas of public policy implementation, such as the deregulations of the 1970s and early 1980s -particularly airline deregulation.

4. New Areas for Public Policy Implementation

In the 1970s and 1980s, the category of traditional policy regulation expanded in two directions: more social regulation, which includes safety and security; and less economic regulation. In the latter respect, deregulation took place and was widespread in the United States as well as in other countries. In other words, in a dynamic and complex environment, the government started to remove interventions and dismantle programs. At the same time, government regulation expanded into new areas, such as safety and security.

A specific interest is that of assessing the implementation of regulatory or deregulatory policies. Regulation as a field in which public administration is involved and active was identified relatively early[9]. The assumption in the area of regulation is that the government or the appropriate agency does something, e.g., issuing safety regulations that companies should respect. An important aspect of the implementation of policies and programs has to do with implementation in the area of regulation and the role that those affected by the policies have on the implementation process and on the overall success of the policy and program. In the case of regulation, significant interests are at stake, and there are very strong players that have the capacity to affect the output and the outcome.  In this respect, the issue of regulatory capture is particularly relevant[10].

There have been significant efforts to research regulatory policy implementation[11]. Research confirms that implementation in the regulatory environment requires negotiation and not a bottom-up approach where polices are dictated[12].  Ripley and Franklin analyze the implementation of the competitive regulations of the U.S. Civil Aeronautics Board for the period 1938–74 and argue “implementation was relatively easy for 36 years. The decision rules governed most cases, the privileged competitors remain privileged and the newcomers remained genuine competitors in name only.” They also recognize that deregulation is part of government activity: “Deregulation is no more neutral in intent and implementation than regulation”[13]. As the regulatory system has been relaxed, substantial gains in productivity have occurred, and the public has benefited from lower fares and more choices due to competition. This process can be regarded as an implementation process in which the dependent variable is represented by output or non-ultimate outcome, i.e., performance indicators. In turn, these performance indicators can be affected by a series of independent variables of the type that Mazmanian and Sabatier identified[14]. Implementation—particularly in the regulatory area—requires that the agency/department involved comprehend the intervention, is capable of undertaking the intervention, and is willing to intervene[15].

  Deregulation also represents an example of how implementation incorporates the complexity and the interactions among various players, public, private, and mixed or “hybrid” entities (e.g., in the case of the deregulation of airlines, government departments, agencies, airports, and airlines), all of which must be analyzed to gain a broader understanding of the complexity and dynamism of implementation in the public sector. The other important element that characterizes the implementation of policies of deregulation—inherently connected with the complexity—is the notion of time. Policies to implement deregulation can be effectively studied in two different and complementary fashions. The first is a short-term approach to detect that the political and administrative activities have been in place to assure that the policy of deregulation can effectively operate. The second is to take a long-term view—in addition to the activities and initiatives of the administrative system connected to the deregulation—to analyze a series of variables that are outside the “system” and that were not necessarily anticipated when the policy was designed and formulated but that can influence the process of implementation.

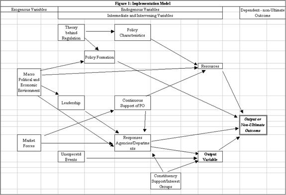
For the second approach that we follow, the challenge is to include the deregulation policies as part of implementation and apply an appropriate methodology to explain how factors and variables come into play in the case of deregulation. In this respect, the Matland and Hill-Hupe[16] frameworks—as shown in Exhibits 1 and 2—are very useful and would lead to the consideration that a type of policy such as deregulation fits the political implementation dimension (quadrant 4) of Matland and the type 4 of Hill and Hupe, where multiple actors come into play. These frameworks capture the complexity and interactions between players, which are included in the independent variables (e.g., see Hill and Hupe 2006, 134–35).  On the basis of the combined framework of Exhibits 1 and 2, a model of implementation would be of the type indicated in Figure 1 below.

 

 
 

 

Figure 1 draws mostly from the model of Mazmanian and Sabatier[17] and presents the characteristics of a model of implementation with a long-term view.

The next step is to identify the relevant variables in the context of the framework and then “operationalize” the framework for given policies and programs. This leads us to review the role of dependent and independent variables for the specific sector/program/policy (e.g., airlines) and the use of methods to build and test the models. 

5. A Model for Airline Deregulation

The need to operationalize the factors and variables that explain a successful implementation boils down to two relevant aspects:

 

The Choice of the Dependent Variable

The choice of the dependent variable is made on the basis of various factors, including policy characteristics and policy formation. The availability of data should not influence the conceptual definition of the dependent variable, which is related to the discovery of the clear intention of the policy/program (e.g., legislation). In other words, the choice of the dependent variable is not simply the selection of a variable, but it is also intimately connected to the function of policy implementation.  A complicating issue is that the formal objective of the program can be modified in the phase of implementation, or there can be an “implicit” objective. 

Basically, two different views stand apart for the dependent variable: one claims that the dependent variable of implementation should be the outcome or impact; and the other argues that the dependent variable should be more of a performance indicator, such as output. 

The literature converges in that the dependent variable of the implementation process should be the output or operational goal, and possibly a nonultimate outcome,[18] which is related to the final impact (e.g., one step removed from the impact). The operational goals, or the nonultimate outcome, which represent the dependent variable, must be clear and feasible, easily understood by all concerned, and reflect the original intention of the policy/program. The mission of agencies should be sharply and unambiguously defined. Datelines must be established and respected. The goal can be presumably translated into indices in a time-frame context. However,[19] programs (and policies) do not exist in a vacuum; instead, they operate in a social and economic environment and should take into account these “variables.”

As I try to translate the model of Figure 1 to fit the case of U.S. airline deregulation, I focus on the dependent variable and the concept of performance for the airline industry.

Load Factor

In commercial aviation, “load factor” is the measure of capacity utilization. According to the U.S. Bureau of Transportation Statistics, load factor is the percentage of seating or freight that is utilized, i.e., the ratio of paid passenger seats to the total seating capacity of a particular flight. The data include both transborder and foreign flights by large U.S. carriers but do not include any flights by foreign carriers. The International Civil Aviation Organization operationalizes the passenger load factor as passenger-kilometers traveled expressed as a percentage of seat-kilometers available.

The literature recognizes that lower airfares came at the cost of the deterioration of comfort for passengers, i.e., a higher load factor[20]. In the 1970s, domestic flights were less than 53 percent full; in the period 1997–2000, they averaged more than 70 percent full. However, overcrowding reflects the visible result of deregulation and greater efficiency. Nowadays, travelers can see that deregulation has forced improvements in efficiency through the intense pressure for price competition that it unleashed; for example, airlines have put more seats on their planes and succeeded in filling a greater percentage of them.[21]

The definition of “load factor” and its measurement as calculated by the International Civil Aviation Organization give us arguments to assert that load factor is probably the most comprehensive measure to gauge the increased productivity of the airlines—i.e., the supply side—but also to capture the demand side in the sense that passengers are willing to fly and to increase the capacity available. Load factor represents a universally accepted measure, calculated uniformly around the world. It could represent the key variable that the reformers of 1978 had in mind. I would also argue that load factor does not give us the measure of the final outcome or impact of airline deregulation but provides a very reliable indicator of the nonultimate output factor and the dependent variable of the model. This is in line with Ripley and Franklin[22] —mentioned above—who identify it as the critical variable for the functioning of airlines in a competitive environment.

The Choice of Independent Variables

The right side of the equation (and on the left side of Figure 1) requires the clarification and operationalization of independent variables for the case of airline deregulation.

The review of the factors and variables of implementation has to deal with the fact that implementation involves a large degree of uncertainty and complexity, which are handled to look at two types of variations[23]:

  1. Variation between policy issues, or types of policy issues;
  2. Variations between institutional contexts, which includes the issue of generalization, i.e., to what extent the policy applies outside the specific sector/study.

Following the analysis of Mazmanian and Sabatier[24], experts and political scientists have identified several variables, which are necessary for effective implementation and would capture the two types of variation. This list provides an explanation of the categories, also making some references to the case of airline deregulation:

  1. Theory behind deregulation and reform. A solid and articulate theory is a relevant factor mostly to introduce the reform, and subsequently the level of support that the reform/deregulation enjoys in the society would also determine the implementation of the reform. 
  2. Policy characteristics: The policy must be conceptually clear and simple, theoretically sound, and stated in terms of desired changes achieved among target groups. It is vital that the means-ends analysis actually represents real-world cause-effect relationships. In this respect, the taxonomy of Lowi[25] for policy types can be applied: distributive, redistributive, regulatory, and constituent.
  3. Policy formation: This deals with the issue of the relationship between politics and administration. The policy should clearly specify who does what and how. Clear directives and organizational structures should be issued in the legislative process. This category would look at the role of policymakers and also agencies and departments as well as their interaction during the formation and the implementation periods.
  4. Effective and recognized leadership, skilled and experienced, should be committed to the policy.
  5. Continuous support of public opinion. The executive priority given to the policy and its goals must not fade, nor can conflicting public policies or changing conditions weaken the implementation of the policy. This implies that over the implementation period, there are measures that reflect the support or disapproval of public opinion and also measures indicating the policies and behavior in the particular area.
  6. Active constituency (constituency support): Groups and policy champions within the government, and possibly public opinion, should support the policy throughout the implementation stage. Advisory groups and legislative oversight play a role[26]. The application of policies is affected by the reactions of those affected by the policies. Negotiations and bargaining can take place.
  7. The responses of the agencies/departments involved constitute important variable(s) that operate and interact among them and can be the outputs of the entities involved or some other indicator that gauges the level of implementation related to that particular variable/factor (and agency)[27]. In this category, the activity of the so-called street-level bureaucrats is also included[28]. This category also reflects the administrative effort—undertaken at the federal level—of the agencies and departments.
  8. The technical and budgetary means (resources) should be provided for the period of time needed to carry out the mission and achieve the goals. In particular, the financing of the policy or program must be secured for an adequate planning time horizon. This category should be “operationalized” by taking into consideration the budgetary resources that over the period were considered have been assigned to the agencies and departments involved in the implementation of airline deregulation (e.g., CAB, Federal Aviation Administration, Justice Department).
  9. The macro political and economic environment, i.e., the external environment. Policy outcomes and policy outputs are influenced by a series of exogenous variables, over which government agencies and implementers do not have influence and about which they have little to say[29]. As discussed in the subsection on dependent variables, the external environment requires the use of control variables.
  10. Unexpected events. During the period of implementation, there will likely be events that were not or could not be anticipated at the time of the enactment of the reform. But as these events occur, they have a great influence on the implementation.

A related point has to do with the quantification of the variables shown in Figure 1. The variables do not necessarily fully apply to each implementation analysis of policies and programs; i.e., there is not a uniform theory of implementation.

A set of variables is available to build a testable model for U.S. airline deregulation: Indices of economic freedom of the world; Government regulation of business (source: Pew Research Center for the People & the Press); Complaints about flight operations; Duration of strikes; Total air carriers; Mergers and acquisitions of airline sector; Bankruptcy of airlines; Concentration index in the airline sector; Revenue; Costs; Legal environment; Gross domestic product per capita; Average price paid for oil.

            This set of variables constitutes the basis for “operazionalization” of the model of Figure 1, which is translated into the testable model of Figure 2 below, which allows to test the variables and the factors—both economic and noneconomic—that influenced the United States’ implementation of the deregulation of its airlines, e.g., an analysis of various players in the implementation (i.e., antitrust, companies, associations, and users).

 

 
 

The model of Figure 2 helps us to study implementation in the new dynamic environment. Moreover, it provides visual understanding of the interactions that could occur between agencies, departments and other entities. The model attempts to capture the most complicated environment of policy implementation that would be that of quadrants 2 and 4 of Matland[30] and the forth category of the framework of Hill and Hupe[31].

The model can be applied to specific circumstances with different methods. One is to use instrumental variable and simultaneous equations (two –stage least square (2SLS) of the type that Mead advocates[32].

Another possibility is to utilize path analysis based on specific survey instrument, or times series. Path analysis can be used to test direct and indirect effects. In many cases, path analysis involves solving a set of simultaneous equations that theoretically establish the relationship among the observed variables in the path model[33].

6. Testing the Implementation Model

            The dependent variable indicating the output of the implementation process is the load factor, the percentage of utilized seating or freight capacity.[34] The load factor is determined basically by the demand and cost (that is, by the revenues and composite cost in Figure 2). Other variables are expected to play a role (for example, the number of air carriers, government regulation). Revenue per passenger mile constitutes the most common measure of demand for air travel. The composite cost represents the index of the overall cost of airlines (for example, for fuel and labor). These two main components of the load factor (cost and demand) are expected to be influenced by other variables: government regulation, bankruptcies, mergers and acquisitions, the Herfindahl-Hirschman Index (HHI),[35] and accidents with respect to the cost; strikes, government regulation, GDP per capita, and accidents with respect to the demand. In a path analysis framework, the equations are as follows [36]:

 

 

7. Results

The results are robust, with no multicollinearity and heteroskedasticity and little autocorrelation (DW) of the first order in the third equation. The regressions present a high Adjusted R2 in the equations (R2 = .90, R2 = 0.46, and R2 = 0.79). The model thus explains a large part of the variation of the dependent variable. The F statistic is also significant in all the regressions.

The analysis confirms that demand and composite cost are the relevant variables for the load factor and are significant and mostly with the right sign. A decline in the revenue per passenger implies a decline in load factor of 0.015. A cost increase has surprisingly a small positive impact on the load factor of 0.002. An increase of airline industry concentration as indicated by the HHI leads to an increase (a modest 0.001) of the load factor. The variable duration of strikes is not significant.

Revenue is explained by government regulation in the sense that an increase of government regulation leads to a decline of revenue (-0.058). The number of aircraft available also has a positive impact on revenue (that is, an increase of one aircraft carrier, i.e., an airline that enters the market, leads to increased revenue of 0.025). Accidents negatively impact revenue (that is, an increase in accidents leads to a decline of revenue); it is significant only at 0.12.GDP per capita and duration of strikes is not significant.

The composite cost is explained by government regulation (that is, with a negative sign), which implies that increased regulation has a positive impact on cost (-0.058). The level of industry concentration (that is, the HHI index) leads to an increase of the composite cost (0.104). Bankruptcy also has a negative sign, which means that an increase in bankruptcies reduces the composite cost (-2.9). The number of carriers, accidents and oil price are not significant.

Direct and Indirect Effects

The standardized beta coefficients estimated by regular OLS regression represent the path coefficients shown in the model for each causal arrow. They represent the direct effect of one independent variable on a given endogenous or dependent variable, controlling for other independent variables. The direct effect (normally called p) is a standardized effect and is interpreted in terms of standard deviation (SD). A value of p equals 0.241 of the HHI on composite cost means that one standard deviation change in HHI (x) has an effect of 0.24 standard deviations on cost (y).

An indirect effect is indicated by the impact a given independent variable has on an endogenous or the dependent variable by operating through a third (or additional) variable(s) following the direction of causation indicated by the arrows. It is computed by taking the product of coefficients along any causal pathway between one variable and another, usually between an exogenous and intermediate variable through another intermediate variable to the dependent variable. The indirect effect of government regulation on load factor through demand is given by

                    (–0.357)*(–0.384) = 0.137                                                                                         

The total effect of a given independent variable on a dependent variable is the sum of its direct and indirect causal effects. The variable government regulation and the HHI index are the variables that exercise significant direct and indirect effect on the load factor and on the implementation process.

Government regulation influences the revenue and the cost, and through these two factors has an impact on load factor. The total direct and indirect effect of government —calculated based on the beta coefficients—is minus 0.80. The HHI has a direct impact on the load factor (–0.210) and an indirect effect through cost (0.241). The total direct and indirect effect is 0.09.

The total causal effects closely resemble the correlations between each of the independent variables considered (HHI and Government regulation) and the dependent variable (load factor) (i.e., thereby indicating that the causal model is a good fit). In fact, the correlation between HHI and the load factor is 0.10, and the correlation between government regulation and the load factor is minus 0.77.

            The differences between the path coefficients and the correlation coefficients suggest that there are indirect effects that account for the relationship between the variables.

It is interesting to underline that the overall result of government regulation over the load factor is negative (i.e., more government regulation lowers the load factor).

The findings of the paper are preliminary but important for future research and particularly with respect to two aspects. First, the findings could prompt to undertake – following the framework and the methods proposed in this paper – specific implementation studies, which would be applied in the context of an advanced economy such as the USA.  Second, a similar kind of approach could also be applied to implementation in emerging economies where the institutional setting is weak and very possibly institutional interactions do not take place and lead to failure of many policies and programs.

8.  Conclusions

The experience of the US airline deregulation confirms that the variables identified for its implementation are almost all relevant and interact in different forms, mostly indirectly through the intermediation of cost and revenues for airlines. Government regulation has a significant impact on both revenue and costs. It can be argued that the “deregulation fad” impacts the attitude of consumers. Unexpected events do not appear to have a significant impact on the outcome. The relatively lower explanatory power for the revenue (i.e., about 50%) would imply that there are non-price factors that influence the revenue for passenger air service.

The implementation process of deregulation has worked relatively well. Following its initial stage, a dynamic and more complex situation emerges, with a web of completely new players that leads to a continuum of bargaining and experimentation. This is the creation of a market system according to the objectives of the 1978 deregulation.[37] The deregulation of 1978 has prompted a series of destructive activities [38] and a series of interactions among market forces and regulatory agencies. The airline deregulation therefore proved to be the beginning rather than the end of the story as a number of problems have arisen. The airline industry today faces an assortment of interrelated issues—the financial situation of the industry and of individual companies; the tension between competition in and concentration of the industry as part of economic regulation (for example, antitrust enforcement); safety and security as part of social regulation; and the global market. All these interlinked issues compound the challenges for policy makers in planning for future actions. The model shows that the implementation of deregulation has let two policies work effectively: regulatory and antitrust policies[39].

                The dismantling of comprehensive regulation does not imply total government laissez-faire. In fact, deregulation allows the government to relinquish some actions (e.g., establishing pricing and entry) but expand others (e.g., bankruptcy, antitrust, global market, capacity, and social regulation). All these variables that represent the institutional setting and can be observed in a time-series analysis and be part of a testable “theory” of the implementation process of deregulation and permit the deregulation process to operate effectively.  Despite the economic deregulation, government agencies continue to play an important and significant role, but the focus has shifted to a different set of questions. For instance, the accidents that occur periodically in the airline business are promptly disclosed and start to have an impact the demand of flights.  “Complaints” is another variable—not included in the model for lack of data—that reflects social regulation. The variable “government regulation” captures not only economic regulation but also the overall intervention of government. In this respect, social regulation— parallel to economic regulation—emerges mainly in relation to safety and security concerns. The U.S. airline deregulation is a good example of a successful reform that permits market forces and institutions (for example, bankruptcy and mergers) to operate appropriately and assign scarce resources. It is important to underline that the market institutions and the government organization mostly existed before the deregulation of 1978 and were requested to work differently following the reform of 1978.

Similar attempts at deregulation and privatization (also in sectors other than airline and transportation), particularly in emerging markets such as those in Asia, Latin America and the Caribbean, occur in a setting that lacks the institutional and market forces for reforms and deregulation to have a significant positive impact. A number of research studies have focused on reforms in emerging countries, and various causal relationships have been explored.[40] Several analyses have been conducted for reforms in emerging countries, and all present unsatisfactory outcomes. In large part—and certainly in Latin America—market-oriented reforms have not always functioned well and there has been a strong backlash and a revival of interventionist policies. In Latin America, various institutions and organizations particularly those of the public sector existed before the reforms, but during the implementation of the reforms did not perform as expected. The case of China is different in the sense that market reforms had to create private sector institutions, while public sector organizations had to play a total different role than that played during the command economy.

The experience of U.S. airline deregulation may indicate a useful direction of inquiry for emerging countries, particularly regarding the role that existing market institutions as well as public sector organizations —such as a developed, sophisticated capital market—can play in the success of market-oriented reforms. The line of inquiry – differently from those undertaken so far – is focusing on implementation and pays great attention to explanatory variables that measure and shows the behavior of public sector entities, e.g., department and agencies. 



 

  

[1] Malcolm L. Goggin  “Too Few Cases /Too Many Variables. Problems in Implementation Research”. Western Political Quarterly 39, 2, p. (1986) p.335

[2] Walter Williams, Richard Elmore, John Stuart Hall , Richard Jung, Michael Kirst, Susan MacManus, Betty Narver, Richard Nathan and Robert Yin.Studying Implementation, p.2, (New Jersey: Chatam House Publishers, 1982).

[3] Malcolm L. Goggin  op cit  p,330

[4] Malcolm L. Goggin, Ann Bowman, James Lester and Laurence  O’Toole Implementation Theory and Practice: Toward a Third Generation, (New York: HarperCollins, 1990)

[5] T. Huey Chen.  Practical Program Evaluation: Assessing and Improving Planning, Implementation, and Effectiveness, (Thousand Oaks, California: Sage, 2004).

[6] Richard E. Matland  “Synthesizing the Implementation Literature: The Ambiguity-Conflict Model of Policy Implementation”. Journal of Public Administration Research and Theory: J-PART, Vol. 5, p.141(1995)

[7] Michael Hill and Peter Hupe Implementing Public Policy, (Thousand Oaks, California: Sage, 2006), p.141

 

[8] Ibid

[9]  Theodore Lowi “American Business, Public Policy, Case Studies, and Political Theory”. World Politics 15, (1964) 677–715.

[10] G. Stigler 1971 “The Theory of Economic Regulation”. Bell  J. Econ. Man. Sci. 2:3-21.

[11] James Q. Wilson 1982. The Politics of Regulation, (New York: Basic Books, 1982): Eugene Bardach And Robert Kagan Editors Social Regulation,(New Brunswick and London: Transaction Publishers, 1982).

[12] Robert. Durant “EPA, TVA and Pollution Control: Implications for a Theory of Regulatory Policy implementation”.  Public Administration Review, vol. 44, 4, (1984) pp. 305-315.

[13] Randall Ripley and Grace A. Franklin, Policy Implementation and Bureaucracy, (Homewood, Ill.: Dorsey Press, 1986). pp.123-136.

[14] Daniel  Mazmanian and Paul Sabatier, Implementation and Public Policy, (Lanham, Maryland: University Press of America, 1989).

[15] Evert. Vedung,  Public Policy and Program Evaluation, ( New Brunswick and London: Transaction Publishers, 1997). pp.227-28.

[16] Hill and Hupe, op cit

[17] Mazmanian, Daniel and Sabatier Paul.  op cit The main elements of the model are: 1) enabling legislation and a legal directive that mandate clear and consistent policy objectives and provide criteria for resolving conflicts among goals; (2) identification of principal factors and causal linkages (that is, the causal theory behind the policy); (3) the role of agencies and supporters; (4) the leaders promoting change; (5) how interest groups affect the program; and (6) unexpected and intervening factors and the consequent changes in causal relationships.

[18] The nonultimate outcome could be regarded as a sort of “impact” on the performance measure of the program, which does not fully capture the overall impact of the program that can be measured in economic terms as improvement (or not) of the societal welfare.

[19] The contribution of  Alan Werner.  A Guide to Implementation Research, (Washington DC: The Urban Institute Press 2004), is very valuable for implementation research, even if its focus and examples come exclusively from social programs.

[20]  Sam Peltzman and Cliford Winston Deregulation of Network Industries: What’s Next? Washington, D.C.: AEI –Brookings Joint Center for Regulatory Studies, 2000.

[21] There is also evidence that deregulation has brought about a substantial increase in the routes that customers have available.

[22] Ripley and Franklin, op. cit.

[23] Hill and Hupe, op. cit., p.23

[24] Mazmanian and Sabatier, op. cit.             

[25] Lowi, op. cit.

[26] Hill and Hupe, op. cit., p. 134.

[27] Hill and Hupe 2006, op. cit., pp.128–30.

[28]M. Lipsky,  Street-Level Bureaucracy: Dilemmas of the Individual in Services,(New York: Russell Sage Foundation, 1980).

[29]K. J. Meier, R. D. Wrinkle and J.L.Polinard  “Politics, Bureaucracy, and Agricultural Policy: An Alternative View of Political Control”. American Politics Quarterly 23, 4, (1995) pp. 427–460.

 

[30] Matland, op. cit.

[31] Hill and Hupe, op. cit.

[32] Barreto Humberto and Howland Frank. Introductory Econometrics: Using Monte Carlo Simulation, pp. 730-46, Cambridge: Cambridge University Press, 2005;  Mead Lauwrence M. “Performance Analysis,” in Policy into Action: Implementation Research and Welfare Reform, ed. Mary ClareLennon and Thomas Corbett Washington, DC: Urban Institute Press, 2003, chap. 6.

[33] Randall E. Schumacker and Richard G. Lomax,  A Beginner's Guide to Structural Equation Modeling,  (Florence Kentucky: Lawrence Erlbaum, 2004). pp.4-7.

[34] Other possibility would be to identify behavioral dependent variables that characterize the performance of the implementation. In any event, the quantitative analysis could be further expanded by considering the implementation variable as an independent variable to evaluate the impact of the airline deregulation.

[35] This is a commonly accepted measure of market concentration. It is calculated by squaring the market share of each firm competing in a market, and then summing the resulting numbers. The U.S. Department of Justice considers a result of less than 1,000 to indicate a competitive marketplace; a result of 1,000–1,800 indicates a moderately concentrated marketplace; and a result of 1,800 or greater indicates a highly concentrated marketplace.

[36] Lags values are also used.

[37] The implementation of airline deregulation is basically concentrated in the first stage with the disappearance of the Civil Aeronautics Board, and it is consistent with the logic of “big bang.” In this respect, the strength of the six variables of Daniel Mazmanian and Paul Sabatier. Implementation and Public Policy.  (Lanham, Maryland: University Press of America, 1989) and the “classical technocracy” model of T. Robert Smallwood and Frank Nakamura. The Politics of Policy Implementation, (New York: Palgrave Macmillan, 1980) fit well with the policy makers’ intention to dramatically change the airline business, that is, precipitate a big bang. Following these changes, it is mainly the market that deals with the various forces that emerge.

[38] J. William Baumol, “Entrepreneurship: Productive, Unproductive, and Destructive”. Journal of Political Economy 98, 5, part 1, (1990) pp. 893–921.

[39] W. Kip Viscusi, Joseph E. Harrington and John M. Vernon,  Economics of Regulation and Antitrust, (Cambridge: The MIT Press, 2005).

[40] See Alberto Chong and Florencio López de Silanes, Editors Privatization in Latin America: Myths and Reality. Palo Alto, California, Stanford Economics and Finance, (Washington, D.C, World Bank, 2005).